Пн-Вск 10:00-18:00 по Москве
АНО ДПО
"ИНСТИТУТ НЕПРЕРЫВНОГО ПРОФЕССИОНАЛЬНОГО ОБРАЗОВАНИЯ"


положениях о структурных подразделениях (об органах управления) образовательной организации.

|
Наименование структурного подразделения (органа управления) |
ФИО, должность руководителя структурного подразделения |
Место нахождения структурного подразделения (органа управления) образовательной организации |
Адрес официального сайта в информационно-телекоммуникационной сети «Интернет» |
Адрес электронной почты структурного подразделения (органа управления) образовательной организации |
Сведения о положениях о структурном подразделении |
|
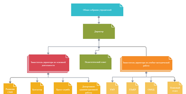
ОРГАНЫ УПРАВЛЕНИЯ |
|||||
|
СОБРАНИЕ УЧРЕДИТЕЛЕЙ |
659008, Алтайский Край, м.р-н Павловский, с.п. Колыванский Сельсовет, с Колыванское, ул Мира, двлд. 41 |
инпо.рф |
info@инпо.рф | ||
|
ПЕДАГОГИЧЕСКИЙ СОВЕТ |
659008, Алтайский Край, м.р-н Павловский, с.п. Колыванский Сельсовет, с Колыванское, ул Мира, двлд. 41 |
инпо.рф |
info@инпо.рф | ||
|
ОБЩЕЕ СОБРАНИЕ РАБОТНИКОВ |
659008, Алтайский Край, м.р-н Павловский, с.п. Колыванский Сельсовет, с Колыванское, ул Мира, двлд. 41 |
инпо.рф |
info@инпо.рф | ||
|
СТРУКТУРНЫЕ ПОДРАЗДЕЛЕНИЯ |
|||||
|
Администрация |
- |
659008, Алтайский Край, м.р-н Павловский, с.п. Колыванский Сельсовет, с Колыванское, ул Мира, двлд. 41 | инпо.рф | info@инпо.рф | |
|
Учебно-методический отдел |
Соколова Ольга Александровна |
659008, Алтайский Край, м.р-н Павловский, с.п. Колыванский Сельсовет, с Колыванское, ул Мира, двлд. 41 | инпо.рф | info@инпо.рф | Смотреть |
|
Отдел технического сопровождения и проектирования СДО |
Лукинов Владислав Алексеевич | 659008, Алтайский Край, м.р-н Павловский, с.п. Колыванский Сельсовет, с Колыванское, ул Мира, двлд. 41 | инпо.рф | info@инпо.рф | |
|
Отдел технического сопровождения СДО |
Лукинов Владислав Алексеевич |
659008, Алтайский Край, м.р-н Павловский, с.п. Колыванский Сельсовет, с Колыванское, ул Мира, двлд. 41 | инпо.рф | info@инпо.рф | |
|
Отдел по организации учебного процесса |
- |
659008, Алтайский Край, м.р-н Павловский, с.п. Колыванский Сельсовет, с Колыванское, ул Мира, двлд. 41 | инпо.рф | info@инпо.рф | |
|
Департамент дошкольного, начального и дополнительного образования |
Соколова Ольга Александровна |
659008, Алтайский Край, м.р-н Павловский, с.п. Колыванский Сельсовет, с Колыванское, ул Мира, двлд. 41 | инпо.рф | info@инпо.рф | |
|
Департамент практической психологии и социальной работы |
Соколов Денис Андреевич |
659008, Алтайский Край, м.р-н Павловский, с.п. Колыванский Сельсовет, с Колыванское, ул Мира, двлд. 41 | инпо.рф | info@инпо.рф | |
|
Департамент психологии и педагогики образования |
- |
659008, Алтайский Край, м.р-н Павловский, с.п. Колыванский Сельсовет, с Колыванское, ул Мира, двлд. 41 | инпо.рф | info@инпо.рф | |
|
Департамент логопедии, дефектологии и специальной психологии |
|
659008, Алтайский Край, м.р-н Павловский, с.п. Колыванский Сельсовет, с Колыванское, ул Мира, двлд. 41 | инпо.рф | info@инпо.рф | |
|
Департамент мультимедиа |
- |
659008, Алтайский Край, м.р-н Павловский, с.п. Колыванский Сельсовет, с Колыванское, ул Мира, двлд. 41 | инпо.рф | info@инпо.рф | |
|
Отдел обеспечения образовательной деятельности, лицензирования, аудита и внутреннего контроля |
Соколов Денис Андреевич |
659008, Алтайский Край, м.р-н Павловский, с.п. Колыванский Сельсовет, с Колыванское, ул Мира, двлд. 41 | инпо.рф |
info@инпо.рф |
|